ES操作

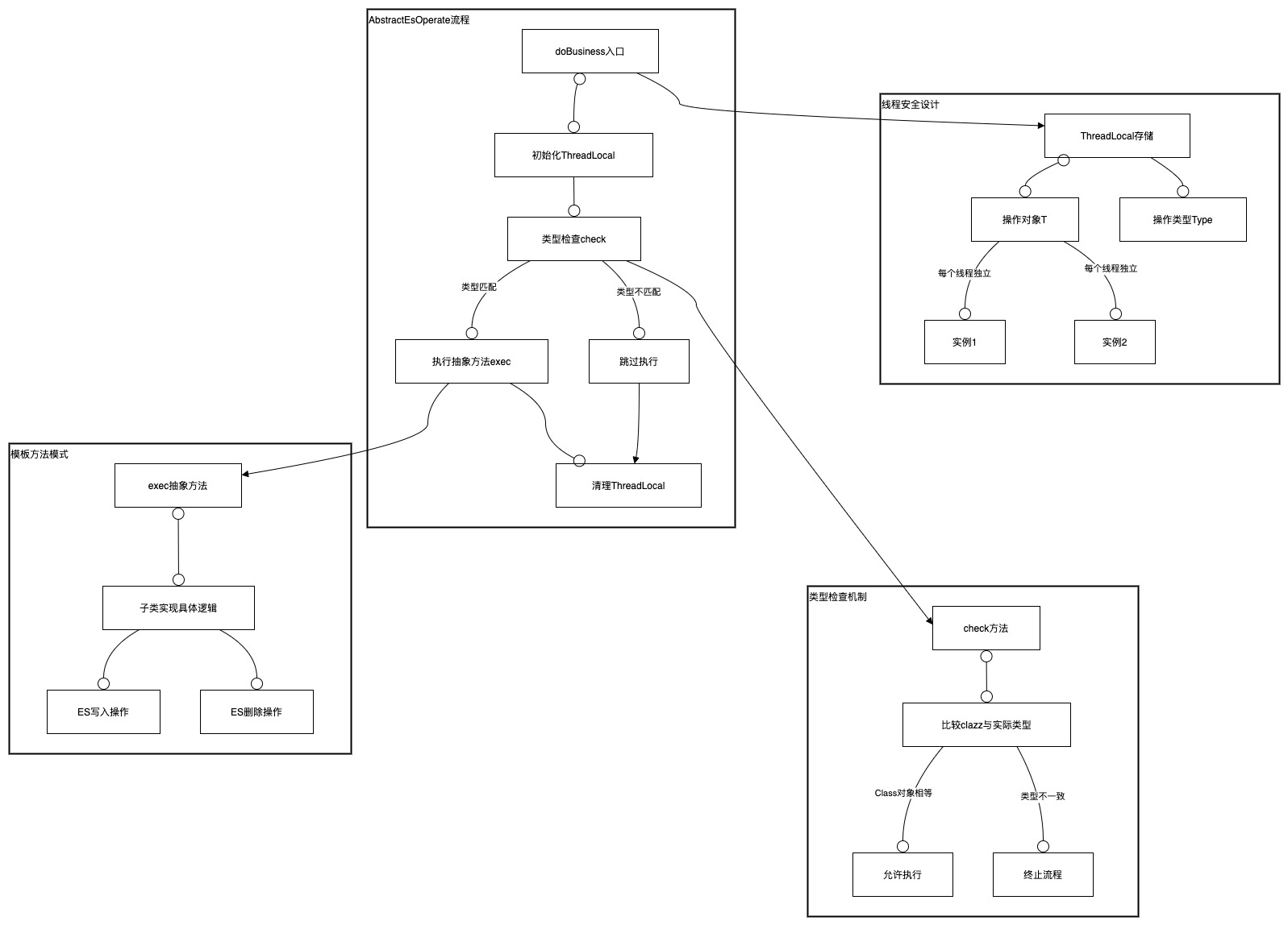
/** * 抽象Es操作 */public abstract class AbstractEsOperate<T extends BaseEsIndexModel> {
private final ThreadLocal<T> threadLocalT = new ThreadLocal<>(); private final ThreadLocal<Type> threadLocalType = new ThreadLocal<>();
// 获取当前线程的 t protected T getT() { return threadLocalT.get(); }
// 获取当前线程的 type protected Type getType() { return threadLocalType.get(); }
private final Class<T> clazz;
// Constructor to accept the Class<T> type protected AbstractEsOperate(Class<T> clazz) { this.clazz = clazz; }
public enum Type { DELETE, SAVE }
private Boolean check() { return clazz.equals(threadLocalT.get().getClass()); }
private void init(T t, Type type) { threadLocalT.set(t); threadLocalType.set(type); }
protected abstract Boolean exec();
public void doBusiness(T t, Type type) { try { init(t, type); if (!check()) { return; }
exec(); } finally { threadLocalT.remove(); threadLocalType.remove(); } }
}基于Starlight构建 | 主题色: Flexoki | 构建日期: 2026.04.07 | Change Log | Ko-fi