数量一致性校验
序列图

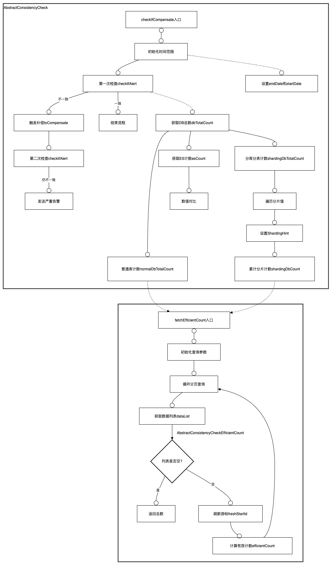
流程图

import com.alibaba.fastjson.JSONObject;import java.util.Date;import java.util.List;import javax.annotation.Resource;import lombok.extern.slf4j.Slf4j;import org.apache.shardingsphere.api.hint.HintManager;import org.springframework.beans.factory.annotation.Value;
/** * 抽象数量一致性校验 */@Slf4jpublic abstract class AbstractConsistencyCheck {
protected Date endDate; protected Date startDate;//由endDate往前推指定分钟数获得 protected FlashParam flashParam; // 补偿参数
@Value("${consistencyCheckBeforeMinute:10}") private Integer consistencyCheckBeforeMinute;
@Resource private AlertService alertService;
protected Integer defaultMinuteAgo() { return consistencyCheckBeforeMinute; }
/** * 数据库数据总数 * * @return */ private Long dbTotalCount() { return normalDbTotalCount() + shardingDbTotalCount(); }
/** * 普通数据库库总数 * * @return */ protected abstract Long normalDbTotalCount();
/** * 分表数据库总数 * * @return */ protected abstract Long shardingDbCount();
/** * 是否处理非VIP数据 * * @return */ protected Boolean isHandleNonVipData() { return Boolean.FALSE; }
private Long shardingDbTotalCount() { Long shardingTotal = 0L; List<String> shardingValueList = ShardingUtils.shardingValueList(isHandleNonVipData()); // 获取所有分表值,这里仅做展示 for (String shardingValue : shardingValueList) { try (HintManager hintManager = HintManager.getInstance()) { DefineShardingHit hit = new DefineShardingHit(); hit.setQueryHit(QueryHit.builder().seq(shardingValue).build()); OfflineOrderTableShardingHintAlgorithm.setHintManager(hintManager, hit); shardingTotal = shardingTotal + shardingDbCount(); } } return shardingTotal; }
protected void toCompensate() { // 组装补偿参数 FlashParam flashParam = new FlashParam(); flashParam.setStart(startDate); flashParam.setEnd(endDate); this.flashParam = flashParam;
// 补偿 compensate(); }
protected abstract void compensate();
/** * 一致性告警 * @return */ protected abstract ConsistencyNotify consistencyNotify();
/** * Es数据条数 * * @return */ protected abstract Long esCount();
public void consistencyAlarm(Long dbTotalCount, Long esTotalCount, String tips) { JSONObject req = new JSONObject(); req.put("startDate", formatYYMMDD(startDate)); req.put("endDate", formatYYMMDD(endDate)); ConsistencyNotify consistencyNotify = consistencyNotify(); String content = String.format("[%s]-参数:%s,数据库总条数:%s,ES总条数:%s。tips:%s", consistencyNotify.domain, JsonUtils.toJson(req), dbTotalCount, esTotalCount, tips); alertService.alert(content,consistencyNotify.domain); // 发出告警 }
/** * 检查,如果不一样则补偿 */ public void checkIfCompensate(Date endDate) { init(endDate); Boolean checkOk = checkIfAlert("[第一次检查]正在执行补偿,若无后续消息则补偿成功"); if (!checkOk) { // 补偿 toCompensate(); // recheck checkIfAlert("[第二次检查]补偿后,依然不等!需要人工介入"); } }
private Boolean checkIfAlert(String tips) { Long dbTotalCount = dbTotalCount(); Long esTotalCount = esCount(); boolean checkOk = dbTotalCount.equals(esTotalCount); if (!checkOk) { consistencyAlarm(dbTotalCount, esTotalCount, tips); } return checkOk; }
private void init(Date endDate) { this.endDate = endDate; this.startDate = OrderDateUtils.previousDateForMinute(this.endDate, defaultMinuteAgo()); }
public enum ConsistencyNotify { MAOTKON_ALERT_1("Moatkon告警示例")
; private final String domain; // 业务域
ConsistencyNotify(String domain) { this.domain = domain; } }}import java.util.Date;import java.util.List;import lombok.Data;import org.springframework.util.CollectionUtils;
/** * 抽象有效订单数目 */public abstract class AbstractConsistencyCheckEfficientCount<T> {
protected Integer defaultLimit(){ return 200; }
@Data public static class EfficientParam {
private String startDate; private String endDate; private Long startId;
public void refreshStartId(Long startId) { this.startId = startId; } }
protected EfficientParam param;
protected abstract List<T> dataList();
/** * 暴露出去的方法 * * @param startDate * @param endDate * @return */ public Long fetchEfficientCount(Date startDate, Date endDate) { init(startDate, endDate);
Long totalCount = 0L; for (; ; ) { List<T> list = dataList(); if (CollectionUtils.isEmpty(list)) { break; }
// 刷新最新的游标 freshStartId(list);
// 累加有效总数 totalCount = totalCount + efficientCount(list); }
return totalCount; }
private void init(Date startDate, Date endDate) { EfficientParam init = new EfficientParam(); init.setStartDate(OrderDateUtils.formatYYMMDD(startDate)); init.setEndDate(OrderDateUtils.formatYYMMDD(endDate)); init.setStartId(0L);
this.param = init; }
/** * 刷新StartId */ protected abstract void freshStartId(List<T> list);
/** * 过滤后的有效数据条数 * * @return */ protected abstract Long efficientCount(List<T> list);
}基于Starlight构建 | 主题色: Flexoki | 构建日期: 2026.04.07 | Change Log | Ko-fi